Sports Pals

UX Design Project

The aim of the project was to go through the UX process of creating a new app. I decided to create a sports app which allows users to connect with other users based on their sport interests and location. I will be highlighting some of the UX processes below. I have also created a detailed presentation about the project.

Below are two personas of potential users of the app.

I conducted Competitive Analysis highlighting the common features across websites and apps that already exist

I also went through the process of featurisation to ensure the essential features of the app were prioritised.

I then created some scamps to initially test on users and discover whether there were obvious elements missing before I started to create the low fedility prototype.

The visual below is a card sort to begin categorisation of features of the app.




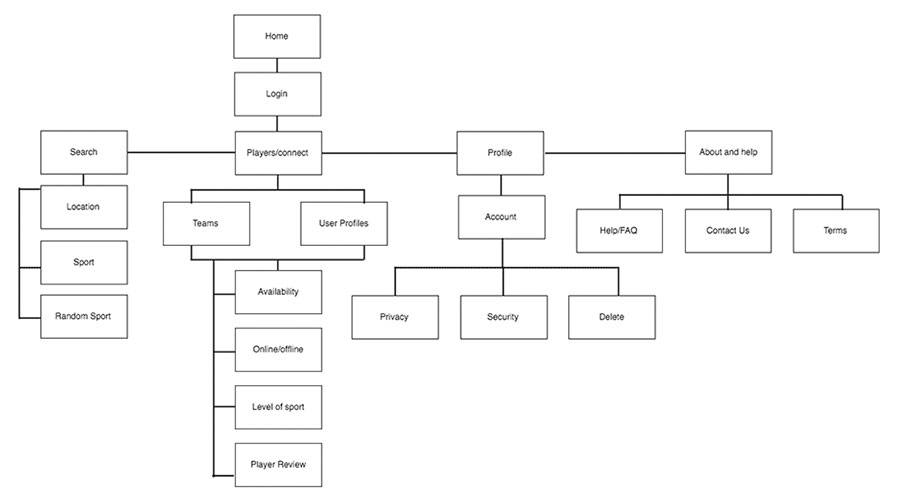
Site map for the app is show below

Below are visuals of wireframes that were created for a low fidelity prototype. The wireframes were created in Sketch and the prototype was created in Invision. To view the full protype, please visit https://invis.io/GH95OH9AE